设为首页
加入收藏
首页
学院要闻
学院公告
星空综合app官网登录
学院简介
学院领导
学院文化
教研活动
教研动态
通知公告
校企合作
专业建设
城市轨道交通工程技术
建筑工程技术
工程造价
建设工程管理
道路与桥梁工程技术
高速铁路施工与维护
智能建造技术
师资队伍
师资概况
管理团队
学工团队
建筑工程技术教学团队
工程造价教学团队
智能建造技术教学团队
道桥、轨道、高铁教学团队
XK星空体育
榜样校友
学生活动
奖勤助贷
党团建设
基层党建
团学建设
招生就业
实习就业
招生导航
学校官网
学校首页
招生就业
实习就业
招生导航
实习就业
当前位置:
首页
>>
招生就业
>>
实习就业
>> 正文
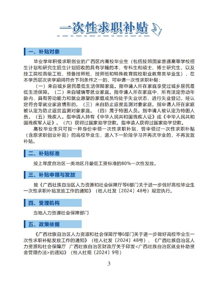
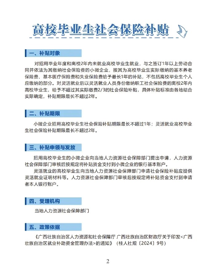
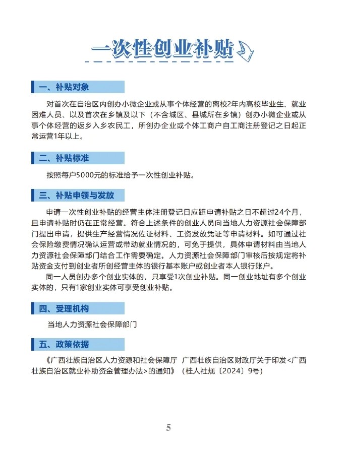
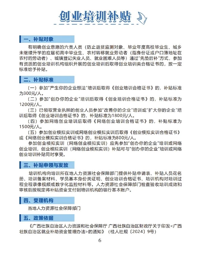
广西高校毕业生就业创业政策汇编
发布日期:2025-06-03 作者: 点击:
上一条:
中国核工业二三建设有限公司
下一条:
中天建设集团有限公司第八建设公司招聘信息
【
关闭
】
星空·体育登录入口